- 7,650
- 82,933
Спустя месяц после того, как я решил маппить, пишу этот гайд. Основная инфа принадлежит @khoroshunow, ибо он на меня очень много времени потратил. Полазив по форуму, гайдов в текстовом формате я не нашел, поэтому буду первопроходцем.
ЭТАП I. ПОДГОТОВКА, ПРОГРАММЫ.
Для начала нам нужно четыре программы:
- Map Editor [желательно v.032] - здесь мы ищем объект для маппинга;
- Photoshop - ну естественно, редактировать текстуры;
- Magic TXD - экспорт, импорт текстур;
- 3DS MAX 2012 - база для моделирования в реальном времени.
Большинство юзает 2010. Не спорю, версия 2010 года неплохая, но для маппинга лучше юзайте 2012. Опыт показал, что это будет лучший выбор.
Ссылок здесь не будет, ибо я сам уже не вспомню, где качал, да и менталитет СНГ ребят подразумевает искать всё, что нужно.
Map Editor распаковываем в отдельную папку. Запускаем от админа.

Вас встретит такое окно. Здесь выбираем сборку, с которой будет браться ваша карта. Советую юзать ДОПОЛНИТЕЛЬНУЮ [не основную] карту со стандартной картой. Выбираем сборку.

ЭТАП II. ВЫБОР ОБЬЕКТА, ГОТОВИМ ДЛЯ РЕДАКТИРОВАНИЯ.
Открываем SCENE.
Здесь выбираем галочки зон, которые будем редактировать/искать обьект. Для слабых ПК выбирайте не больше двух. Нажимаем RENDER чуть ниже.

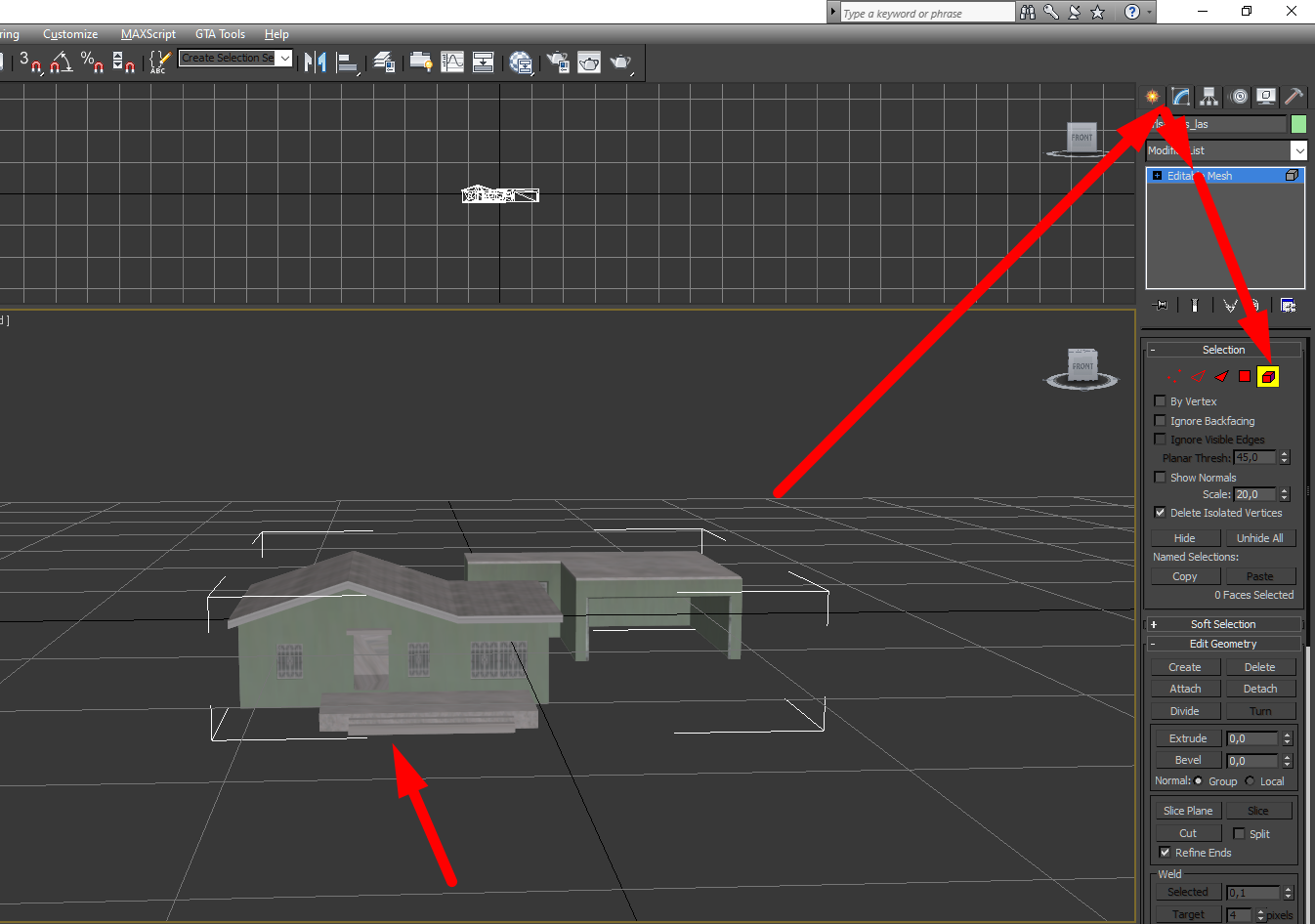
Выбираем объект двумя кликами по нему. Выбираем в выскочившем меню Extract Object [последняя кнопка]. Советую создать папку с названием объекта, по типу HOUSE, и туда всё экспортировать.


ЭТАП III. ТЕКСТУРЫ - ЭКСПОРТ, СПОСОБЫ РЕДАКТИРОВАНИЯ
Есть два способа отредактировать текстуры для дома - замена и наложение. Для новичков самое идеальное - замена. Здесь даже 3DS не понадобится.
Нам необходимо две программы - MAGIC TXD, PHOTOSHOP.
Для начала экспортируем наши текстуры в PNG. Для этого выбираем в Magic TXD экспорт - все текстуры. Указываем ту папку, где лежат ТХД И ДФФ. Вообще, честно скажу, это неудобно если текстур много. Но пара поисков CTRL + F облегчит всё.


Дальше открываем фотошоп. Закидываем нашу текстурку.

Это текстура стены [удивительно]. Можем заменить нашу стену на буквально что-угодно, или же поменять её текстуру вовсе. Для примера возьмём текстуру кирпича. В дальнейшем сообщении я вам покажу одну прикольную программу для ретекстура, с которой меня кто-то познакомил [не помню кто, сори], что поможет нам делать реалистичную текстуру для чего-угодно. Вот наш кирпич.

Любым удобным способом накладываем текстурку нашего кирпича на текстуру стены.
т
Дальше всё просто. Сохраняем текстуру с таким же названием, с которым она была изначально.

Открываем Magic TXD вновь. Заменяем текстуру простым перекидом с места, где она сохранена, в наш ТХД. Прежде, удаляем оригинал.

Обязательно сохраняем. Иначе, ТХД не сохранится с теми изменениями, которые вы сделали. Вот эта звёздочка эта показывает.

Нажимаем CTRL+S. Перекидываем наш ДФФ и ТХД в отдельную папку для модлоадера.

Вот как результат будет выглядеть в игре. Текстуру и редактирование сделал на скорую руку, чисто для вида. Для придания красивого вида советую редактировать каждую текстуру.
ЭТАП I. ПОДГОТОВКА, ПРОГРАММЫ.
Для начала нам нужно четыре программы:
- Map Editor [желательно v.032] - здесь мы ищем объект для маппинга;
- Photoshop - ну естественно, редактировать текстуры;
- Magic TXD - экспорт, импорт текстур;
- 3DS MAX 2012 - база для моделирования в реальном времени.
Большинство юзает 2010. Не спорю, версия 2010 года неплохая, но для маппинга лучше юзайте 2012. Опыт показал, что это будет лучший выбор.
Ссылок здесь не будет, ибо я сам уже не вспомню, где качал, да и менталитет СНГ ребят подразумевает искать всё, что нужно.
Map Editor распаковываем в отдельную папку. Запускаем от админа.
Вас встретит такое окно. Здесь выбираем сборку, с которой будет браться ваша карта. Советую юзать ДОПОЛНИТЕЛЬНУЮ [не основную] карту со стандартной картой. Выбираем сборку.
ЭТАП II. ВЫБОР ОБЬЕКТА, ГОТОВИМ ДЛЯ РЕДАКТИРОВАНИЯ.
Открываем SCENE.
Здесь выбираем галочки зон, которые будем редактировать/искать обьект. Для слабых ПК выбирайте не больше двух. Нажимаем RENDER чуть ниже.
Выбираем объект двумя кликами по нему. Выбираем в выскочившем меню Extract Object [последняя кнопка]. Советую создать папку с названием объекта, по типу HOUSE, и туда всё экспортировать.
ЭТАП III. ТЕКСТУРЫ - ЭКСПОРТ, СПОСОБЫ РЕДАКТИРОВАНИЯ
Есть два способа отредактировать текстуры для дома - замена и наложение. Для новичков самое идеальное - замена. Здесь даже 3DS не понадобится.
Нам необходимо две программы - MAGIC TXD, PHOTOSHOP.
Для начала экспортируем наши текстуры в PNG. Для этого выбираем в Magic TXD экспорт - все текстуры. Указываем ту папку, где лежат ТХД И ДФФ. Вообще, честно скажу, это неудобно если текстур много. Но пара поисков CTRL + F облегчит всё.
Дальше открываем фотошоп. Закидываем нашу текстурку.
Это текстура стены [удивительно]. Можем заменить нашу стену на буквально что-угодно, или же поменять её текстуру вовсе. Для примера возьмём текстуру кирпича. В дальнейшем сообщении я вам покажу одну прикольную программу для ретекстура, с которой меня кто-то познакомил [не помню кто, сори], что поможет нам делать реалистичную текстуру для чего-угодно. Вот наш кирпич.
Любым удобным способом накладываем текстурку нашего кирпича на текстуру стены.
Дальше всё просто. Сохраняем текстуру с таким же названием, с которым она была изначально.
Открываем Magic TXD вновь. Заменяем текстуру простым перекидом с места, где она сохранена, в наш ТХД. Прежде, удаляем оригинал.
Обязательно сохраняем. Иначе, ТХД не сохранится с теми изменениями, которые вы сделали. Вот эта звёздочка эта показывает.
Нажимаем CTRL+S. Перекидываем наш ДФФ и ТХД в отдельную папку для модлоадера.
Вот как результат будет выглядеть в игре. Текстуру и редактирование сделал на скорую руку, чисто для вида. Для придания красивого вида советую редактировать каждую текстуру.
Последнее редактирование: